中国电气成套设备行业现状及电气设备发展方向分析
发布时间:
2019-12-06
一、电气成套设备行业概述 电气成套设备是指将包括断路器、隔离开关、负荷开关、熔断器、电压互感器、电流互感器机避雷器等电气设备元件组合在一起,进行合理配置,并组合封闭在金属外壳内,形成一个统一的电气设备整体,同时具备相对完整的功能。 电气成套设备大致包括气体绝缘金属封闭开关设备(GIS)、箱式变电站、金属封闭开关设备(开关柜)、环网柜和综合控制柜等,目前都已经投入到了电力行业的实际运行中
一、电气成套设备行业概述
电气成套设备是指将包括断路器、隔离开关、负荷开关、熔断器、电压互感器、电流互感器机避雷器等电气设备元件组合在一起,进行合理配置,并组合封闭在金属外壳内,形成一个统一的电气设备整体,同时具备相对完整的功能。
电气成套设备大致包括气体绝缘金属封闭开关设备(GIS)、箱式变电站、金属封闭开关设备(开关柜)、环网柜和综合控制柜等,目前都已经投入到了电力行业的实际运行中。
根据用电负荷等级对应用电客户市场的不同,行业内一般将电气成套设备市场分为一级用电负荷市场、二级用电负荷市场和三级用电负荷市场。

资料来源:公开资料整理
随着环保质量和电力质量标准的增强,电气成套设备的应用也得到了快速的发展。纵观电气成套设备行业发展的历史而言,我国电气成套设备行业的发展可以分为四个阶段:
电气成套设备行业发展历程

资料来源:公开资料整理
二、电气成套设备行业运行现状分析
电气成套设备行业的上游行业主要为钢材、有色金属、电气元器件制造等行业,下游行业包括电力、石油石化、冶金、轨道交通等国民经济的各个行业。

资料来源:公开资料整理
电气成套设备广泛应用于国民经济的多个领域,用途广泛,市场空间较大。随着电力技术的进一步发展以及电力用户对用电质量要求的提高,我国电气成套设备市场将向智能化、小型化、大容量、高可靠、免维护、节能环保等趋势发展。
电网、发电、通讯、交通、石油石化等下游行业将有望持续扩张,有力地带动了电气成套设备的市场需求。智能电网及电气成套设备更新换代也带动了下游民用电气设备市场的市场拓展。
近年来,电气成套设备广泛应用于现代工业企业、新能源开发和房地产建设等诸多领域的电力配套,产品生产销售势态良好。随着电网建设投资项目的持续增长,以及铁路电气化、城市轨道交通建设加大需求的拉动,行业还将迎来更加广阔的市场。

资料来源:公开资料整理
三、电气成套设备行业竞争格局分析
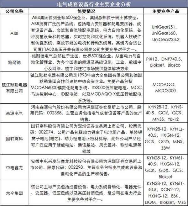
电气成套设备具有运行稳定、可靠性高的优点,在电力行业中的应用领域也不断扩宽。电气成套设备行业集中度也不断提升,目前电气成套设备行业主要由ABB、施耐德等外资企业占据,国内主要企业包括镇江默勒电器、河南森源电气及国轩高科等企业。未来随着国内企业技术的进步,行业集中度将进一步提升。

资料来源:公开资料整理
随着现代生活用电量的迅速增长,对用电的可靠性需求也不断提高,电气成套设备的应用将日益广泛。
同时随着智能电网建设步伐的加快,未来的电力系统不仅要在控制层实现优化控制,在电气一次设备上也要实现智能化,保证高可靠性供电。成套电气设备要实现智能化,需要采用采用先进的自动控制技术对电气设备进行远程遥控和遥调操作。
智能化的成套电气设备使整个输配电系统的保护、控制、监控、测量等集中起来,实现配电网络的自动化,为电力系统中的广域检测和诊断系统奠定了一定的基础,确保了电力系统的安全运行。高压电气专业不仅自身要适应各专业融合发展的趋势,互相渗透,打破专业壁垒,而且也应该与电子技术、计算机、二次系统互相渗透和融合,更好地实现电气设备的智能化。
更多资讯
